扫一扫,关注我们
建议、咨询、售后
集水处理设备组装、配套、工程设计、现场施工、调试服务于一体
手机:1591 4491 686
电话:020-31144623
地址:广州市番禺区沙湾镇三善村接龙路一巷5号
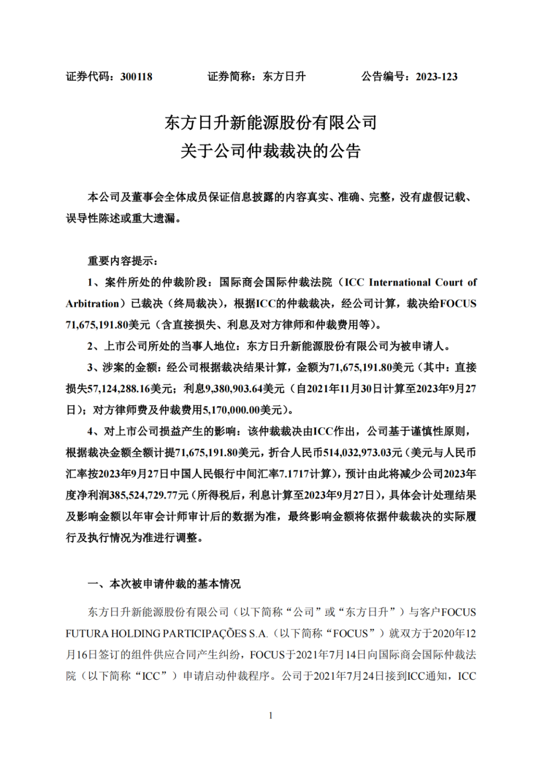
10月9日,深圳证券交易所向东方日升新能源股份有限公司董事会发布关注函(原文附后),文件指出:
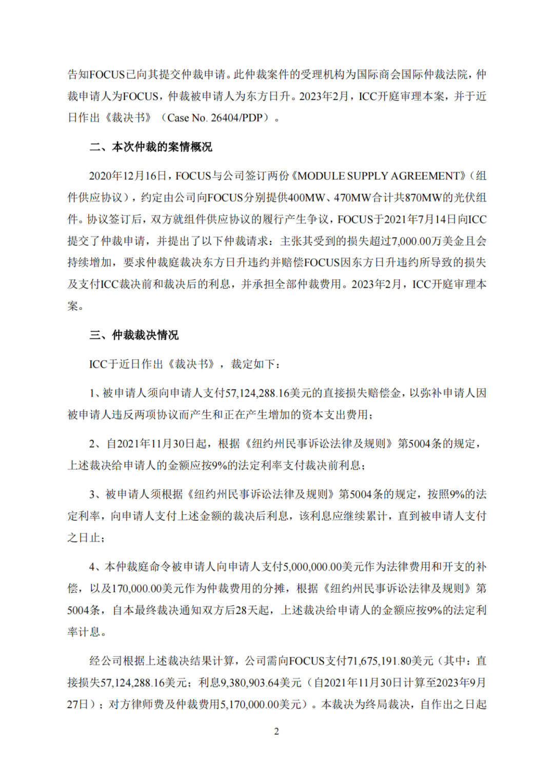
2020 年 12 月 16 日,东方日升与客户 FOCUS 就双方于签订的组件供应合同产生纠纷;
2021 年 7月 14 日,FOCUS 于向 ICC 申请启动仲裁程序;
2021 年 7 月 24 日,东方日升接到 ICC 通知,告知 FOCUS 已向其提交仲裁申请;
2023 年 2 月, ICC 开庭审理本案,并于近日作出《裁决书》。
2023 年 9 月 28 日,东方日升发布《关于公司仲裁裁决的公告》称,收到ICC”的《裁决书》,需向客户“FOCUS”支付 71,675,191.80 美元(含直接损失、利息 及对方律师和仲裁费用等),因此要计提折合人民币5.14亿元损失, 预计 2023 年度净利润 3.855亿元。(公告原文附后)
因此,深交所要求东方日升认真自查,并在 2023 年 10 月 16 日前提交补充说明材料,主要包括:
1)是否对上述仲裁事项按规定及时履行了信息披露义务。
2)说明就相关合同纠纷及仲裁事项进展与年 审会计师进行沟通的具体情况,以及是否需要根据仲裁结果 对前期财务报表进行差错更正。
3)东方日升于 2022 年 3 月25 日申请向特定对象发行股票, 并于 2022 年 9 月 15 日注册生效,相关申报文件中并未提及 上述仲裁相关的重大未决事项。请说明未在申报文件 中充分披露相关事项的原因。
深交所对东方日升关注函原文如下



东方日升之前的公告如下



文章来源智汇光伏,如有侵权请联系删除。